“Autodesk menyediakan solusi komprehensif yang menggabungkan desain, simulasi, dan kolaborasi digital, sehingga memberikan manfaat nyata bagi engineer dalam efisiensi waktu, biaya, dan kualitas hasil”
Expert CAM for High-Speed and 5-Axis CNC Machining.
Buat model arsitektur, struktur, dan MEP dengan presisi tinggi.
Satu model bersama untuk Arsitek, insinyur, dan kontraktor.
Gambar, Denah, Potongan, Schedule, dan sheet selalu up-to-date.
Tampilkan desain dalam 3D interaktif untuk komunikasi yang lebih baik.
Optimalkan desain untuk efisiensi material, energi dan lingkungan.
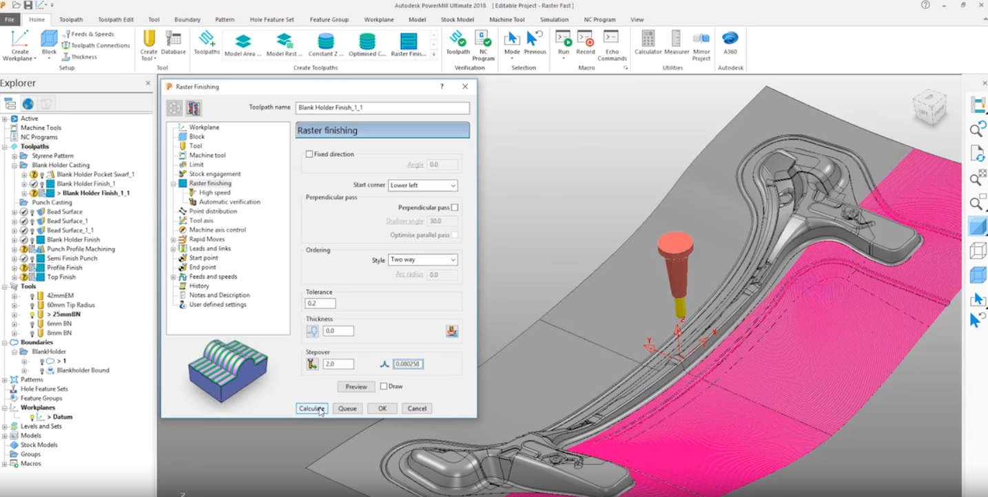
Autodesk Fusion with PowerMIll merupakan softwareCAM Tingkat lanjut untuk pemograman mesin CNC 3 axis hingga 5 axis. Dirancang unutk industry mold, dies, aerospace, otomotif, dan manufactur presisi yang menuntut Efisiensi dan akurasi tinggi.
Mengapa Autodesk Fusion with PowerMill Adalah pilihan Tepat?
- Toolpath berkualitas tinggi yang bebas gouge & tabrakan.
- Strategi roughing dan finishing yang komprehensif.
- Tool Library luas untuk mesin 3–5 axis.
- Macro & template untuk otomatisasi proses.
- Pemrograman 5-axis kuat dan aman.
- Pengeditan toolpath fleksibel & cepat.
- Support surface, solid, & mesh model besar.
- Simulasi realistis untuk mencegah kesalahan.
- Optimal untuk berbagai jenis material.
- Terbukti meningkatkan efisiensi manufaktur global
Apa yang dapat Anda lakukan dengan Autodesk Fusion dengan PowerMill
Selesaikan pemesinan CNC yang kompleksmasalah
PowerMill menyediakan beragam strategi 3 dan 5 sumbu yang menyederhanakan pemrograman CAM dan proses pemesinan CNC untuk Molds, Tools, dies, dan komponen kompleks lainnya.
Capai tingkat kualitas yang luar biasa
Kontrol toolpath yang canggih dan kemampuan pengeditan yang kuat mempercepat waktu pemrograman CAM dan meningkatkan fleksibilitas, menghasilkan komponen akhir yang memerlukan sedikit atau tanpa pemolesan manual.
Tingkatkan konsistensi dengan otomasi
Template yang kuat dan makro yang dapat didefinisikan pengguna membantu menangkap dan membagikan praktik terbaik di seluruh tim Anda. Mengatasi kesenjangan keterampilan dan membantu pekerja menjadi lebih produktif lebih cepat.

Bagaimana PowerMill bisa digunakan dengan Software Autodesk lainnya
PowerMill + Fusion
Fusion menyediakan pemodelan 3D, desain generatif, simulasi, elektronik, kolaborasi, dan banyak lagi.
PowerMill + PowerShape
Dapatkan alat pemodelan untuk manufaktur yang membantu menyiapkan geometri kompleks agar pemrograman CAM lebih optimal.
PowerMill + Moldflow
Gunakan alat simulasi untuk meningkatkan desain komponen plastik dan mengoptimalkan cetakan yang digunakan untuk memproduksinya.


“Autodesk menyediakan solusi komprehensif yang menggabungkan desain, simulasi, dan kolaborasi digital, sehingga memberikan manfaat nyata bagi engineer dalam efisiensi waktu, biaya, dan kualitas hasil”
Peter Rose
Manager
“Autodesk menyediakan solusi komprehensif yang menggabungkan desain, simulasi, dan kolaborasi digital, sehingga memberikan manfaat nyata bagi engineer dalam efisiensi waktu, biaya, dan kualitas hasil”
